安徽皖垦资本运营有限公司2022年度公开招聘工作人员公告
发布日期:2022-02-16 来源: 浏览次数:13668
安徽皖垦资本运营有限公司系安徽省属国有企业安徽省农垦集团有限公司全资子公司,注册资金10亿元,位于合肥市黄山路468号通和大厦A座18楼。公司主营小额贷款、酒店经营管理、资产管理等业务,下设综合部、党群部、财务部、风控部、法务部五个职能部门,下属企业有安徽黄山大厦酒店投资发展有限公司(以下简称“黄投公司”)和合肥皖垦小额贷款股份有限公司(以下简称“小贷公司”)。
因公司经营需要,现决定招聘工作人员五名。
一、招聘基本条件、人数、部门、岗位及任职资格
(一)基本条件
1、政治立场坚定,自觉增强“四个意识”、坚定“四个自信”、做到“两个维护”,积极贯彻落实党的路线方针政策,自觉遵守国家法律法规和行业规则;
2、品行端正,作风正派,坚持原则,顾全大局,敢于担当,务实肯干,具有较强的工作事业心责任感和奉献精神;
3、具有一定的工作经验,沟通能力、协调能力较强,具有较强的文字处理能力;
4、身体健康,心态良好,具备正常履职的身体条件。
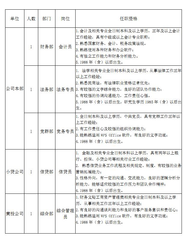
(二)招聘单位、人数、部门、岗位及任职资格

(三)有下列情况之一的人员,不得报名:
1.受到组织处理或者党纪政务处分等影响期未满或者期满影响使用的;
2.涉嫌违纪违法正在接受审查调查尚未作出结论的;
3.存在法律法规规定的其他不得报考情形的。
二、招聘原则
德才兼备、以德为先,坚持公平公开、公正透明、择优录用的原则。
三、招聘流程
1.报名时间:2022年2月16日至2022年2月28日,此后不再接收任何报名材料。
2.报名方式:每人限申报1个职位。应聘者将个人简历、身份证复印件、学历证书复印件、职称及职业资格证书复印件等材料,邮寄或送达至安徽省合肥市黄山路468号通和大厦A座18楼邵阳收(不接受电子邮件报名)。
四、资格筛选及面试
由本次招聘工作领导小组成员对应聘人员纸质材料进行资格审查、简历筛选。
第一次面试按三人确定进入第二次面试名单。第二次面试由面试小组在入围名单中确定一名考察对象。若初审报名符合条件人数低于三名,本次该岗位取消,招聘工作终止。
五、背景调查及组织考察
面试结束后,根据面试成绩按照1:1从高分到低分确定背景调查对象,主要调查其以往工作表现等。如遇背景调查不合格的,递补考察成绩次高者,仅递补一次。
六、聘用及薪酬待遇
经公示无异议,办理聘用手续。工资薪酬和福利待遇按照公司薪酬管理办法等标准执行。
七、公示
根据面试、背调及考察情况,对拟招聘人员进行公示和体检,公示期不少于5个工作日。
本次招聘实施方案,由综合部负责解释。联系电话:0551-65120000,联系人:朱先生。
附件:应聘报名表--表格下载
2022年2月16日



